Toto je starší verze dokumentu!
Desulfátor aneb zařízení pro obnovení kapacity olověných baterií
Translate to english using Google translate
V článku o desulfataci, publikovaném na serveru mypower.cz bylo pro obnovu kapacity akumulátorů použito zařízení produkující pulsy o špičkové hodnotě 30 A s frekvencí 6 kHz.
Nyní přinášíme návod na stavbu tohoto desulfátoru.
<html>
</html>
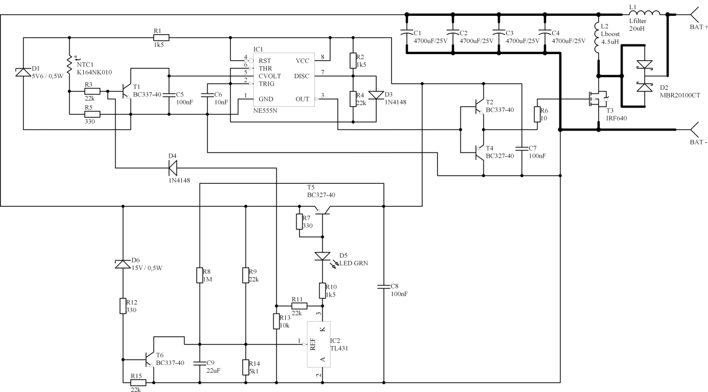
Popis funkce
Princip zařízení je inspirován zapojením publikovaným Alastairem Couperem. V podstatě pracuje jako zvyšující měnič („boost“), složen z prvků L2, T3, D2. Protože chceme do akumulátoru posílat pulsy, není na výstupu zvyšujícího měniče zařazen filtr. Protože chceme zařízení napájet z toho samého zdroje – baterie, která pracuje v ostrovním energetickém (nebo jiném) systému a kterou chceme desulfátovat, je potřeba vytvořit pevný potenciál, ze kterého bude zvyšující měnič napájen. To zajišťuje dolní propust tvořena LC filtrem složeným z cívky L1 a kondenzátorů C1 až C4.
Funkci výkonové částí řídí známý časovač NE555 zapojen jako astabilní klopní obvod. Délka pulsu na hradlo tranzistoru je dána kombinací R2 a C6 a určuje dobu sepnutí tranzistoru M1 a tedy sílu pulsu. S použitými součástkami je délka pulsu asi 15 us, což zajistí „nabití“ cívky L2 na proud asi 30A. Po skončení pulsu se tento proud vybije přes diodu D2 do akumulátoru. Doba vybíjení je dána kombinací R4 a C6 a je asi 150 us, což odpovídá opakovacímu kmitočtu asi 6 kHz.
Oproti zapojení pana Coupera však má tento desulfátor několik vylepšení. Především je zde obvod kolem IC2, který zajišťuje vypnutí desulfátoru při poklesu napětí pod 13,0V a zapnutí při překročení 13,3V. Tím je zajištěno, že desulfátor pracuje jenom pokud je připojený akumulátor nabíjen anebo plně nabit. Tento stav je signalizován LED diodou D5. V jiném případě totiž desulfatace není účinná a desulfátor by pracoval zbytečně. Ve vypnutém stavu má desulfátor spotřebu asi 1,2 mA a LED dioda D5 v tomto stavu svítí velmi slabě (protéká jí proud asi 0,5 mA).
Zapojení je doplněno také o přepěťovou ochranu: Tranzistor T6 spolu s D6, R12 a R15 zajišťuje vypnutí obvodu při překročení napětí akumulátoru 15,5V. Je to především z důvodu ochrany obvodu NE555, který snese maximálně 16V.
Zapojení je také zajímavým způsobem doplněno o tepelnou ochranu. Jedná se totiž o ochranu progresivní; Termistor NTC1 s odporem 10kOhm při 25°C je připevněn na společný chladič s T3 a D2. Jakmile teplota přesáhne zhruba 50°C, termistor sníží odpor na asi 3,3 kOhm. To způsobí otevření tranzistoru T1 a snížení šířky pulsu generovaného IC1 na hradlo tranzistoru T3. Ochrana nastavuje takový výkon, aby teplota byla udržována do 55°C.
Výroba zařízení
Při výrobě zařízení nenarazíme na větší úskalí, kromě toho, že se nelze vyhnout navinutí vlastních cívek L1 a L2. Není to však nic složitého.
Nejdůležitější je sehnat vhodné toroidní jádra. Návrh plošného spoje je uzpůsoben pro použití železoprachových jader typu T106-26 o vnějším průměru 27 mm. Tyto jádra lze sehnat dvěma způsoby: Nachází se v 99% počítačových AT/ATX zdrojů, nových i starých, kde funguje jako cívka výstupního filtru. Nějaký vadný PC zdroj má doma mnoho kutilů. Jádro lze ze zdroje vypájet, odvinout vodiče původního vinutí a navinout potřebný počet závitů. U cívky L1 vinutí tvoří 19 závitů a u L2 8 závitů. Pro vinutí se doporučuje použít dva paralelní vodiče o průměrů min. 2 x 1 mm – vine se mnohem snáze než jedním vodičem 2mm. Efektivní proud v obou vinutích je asi 15A a i při průměru vodičů 2x 1,2 mm cívky docela topí. Je potřeba si dát pozor na některé zdroje, speciálně „P4“ s výstupem 3,3V o výkonu 300W, kde bývají použity dvě menší jádra – T94-26. Tyto lze také použít, nicméně neumožňují výkon plných 30 A, ale jenom 20 A. Pokud nám mírné prodloužení doby desulfatace nevadí, je potřeba upravit počet závitů na 11 (L2) resp. 30 (L1) a upravit šířku pulsu výměnou rezistoru R2 (1,5 kOhm) za 1,0 kOhm. V případě že žádné PC zdroje nemáme k dispozici, je možné jádra T106-26 sehnat u firmy GES Electronic.
<html><table border=„0“ width=„100%“><tr><td align=„center“ valign=„bottom“></html>
Obr. 2 Osazovací plán DPS
(klikněte pro zvětšení)
<html></td><td align=„center“ valign=„bottom“></html>
Obr. 3 Obrazec pro výrobu DPS
(klikněte pro zvětšení)
<html></td></tr></table></html>
Při osazování postupujeme klasickým způsobem - začínáme od nejnižších součástek, jako jsou rezistory a drátové propojky. Pak osadíme zbylé pasivní součástky (cívky, kondenzátory, diody) a malé tranzistory. Nakonec osadíme obvod NE555, D2 a T3 a připojíme kabely na místa AKU + a -. Na kladný pól se doporučuje umístnit pojistkové kabelové pouzdro s pojistkou 15A. Tato by měla ochránit zařízení při náhodném přepólování.
Kompletní zařízení před montáží na chladič krátce vyzkoušíme: Připojíme nabitou 12V baterii bez přídavného zdroje. Dioda D5 by se měla slabě rozsvítit. Poté pomocí nabíječky anebo zdroje zvýšíme napětí na baterii nad 13,3V.
Zařízení by se mělo rozběhnout, což je signalizováno jednak silným svitem D5 a jednak slyšitelným vysokým tónem na frekvenci 6 kHz. Zařízení bez chladiče na D2 a T3 neprovozujeme déle než několik sekund, protože hrozí přehřátí těchto prvků! Při montáži na chladič použijeme izolační podložky a přechodky. Také je potřeba zajistit dobrý tepelný kontakt termistoru NTC1 s chladičem, čehož lze dosáhnout malým množstvím bílé teplovodivé (elektricky nevodivé) pasty mezi termistorem a chladičem. Chladič musí mít tepelný odpor maximálně 5 °C/W, optimum je kolem 3 °C/W. Pruběh výroby zařízení je zachycen na následujících fotografiích.
<html><table border=„0“ width=„100%“><tr><td width=„33%“ align=„center“ valign=„bottom“></html>
Částečně osazená deska s nejnižšími součástkami
<html></td><td width=„33%“ align=„center“ valign=„bottom“></html>
Zahnutí vývodů kondenzátorů, velmi vhodné pro posílení spojů (proud 15A rms)
<html></td><td width=„33%“ align=„center“ valign=„bottom“></html>
Vývody kondenzátorů po zapájení
<html></td></tr><tr><td align=„center“ valign=„bottom“></html>
Cívka s jádrem T106-26 po vypájení z PC zdroje
<html></td><td align=„center“ valign=„bottom“></html>
Cívka s ponechaným jedním vinutím, vhodné pro L2, nutno ještě odvinout 5 závitů
<html></td><td align=„center“ valign=„bottom“></html>
Očištěné vývody cívky připravené pro pájení
<html></td></tr><tr><td align=„center“ valign=„bottom“></html>
Cívka s jádrem T106-26 po vypájení z jiného PC zdroje
<html></td><td align=„center“ valign=„bottom“></html>
Cívka s upraveným vinutím vhodná pro L1
<html></td><td align=„center“ valign=„bottom“></html>
Kompletně osazeno a vyzkoušeno
<html></td></tr><tr><td align=„center“ valign=„bottom“></html>
Nanesení teplovodivé pasty mezi termistor a chladič
<html></td><td align=„center“ valign=„bottom“></html>
Termistor s dobrým tepelným kontaktem na chladič
<html></td><td align=„center“ valign=„bottom“></html>
Kompletní desulfátor s chladičem z hliníkového profilu
<html></td></tr></table></html>
Seznam součástek a obrazec DPS ve formátu PDF je k dispozici zde.
Autor: matej, drobné úpravy: mypower.cz . Kopírování článku je dovoleno pouze s uvedením zdroje mypower.cz.
 













